О компании
История деятельности предприятия начинается с образования отдела коммунального хозяйства при райисполкоме в 1939 году. Осенью 1944 года отдел коммунального хозяйства возобновил свою работу. В период своей деятельности отдел был переименован в комбинат жилищно-коммунального хозяйства. Затем по решению областного Совета депутатов на базе существующих коммунальных предприятий и жилищно-коммунальных организаций местных Советов депутатов переименован в производственное объединение жилищно-коммунального хозяйства.
С июня 2000 года ПО ЖКХ приобрело статус районного унитарного предприятия.
Предприятие осуществляет свою деятельность в соответствии с законодательством Республики Беларусь, решениями и постановлениями Правительства Республики Беларусь, Указами Президента Республики Беларусь и действует на основании Устава предприятия.
Имущество находится в коммунальной собственности районного уровня управления и закреплено за предприятием на праве хозяйственного ведения.
Востребованность в существовании предприятия базируется на жизненной необходимости жилищно-коммунальных услуг для человека.
Островецкое РУП ЖКХ, учитывая социальную значимость оказываемых услуг и ответственность своей хозяйственной деятельности, акцентирует внимание на совершенствовании производственных процессов.
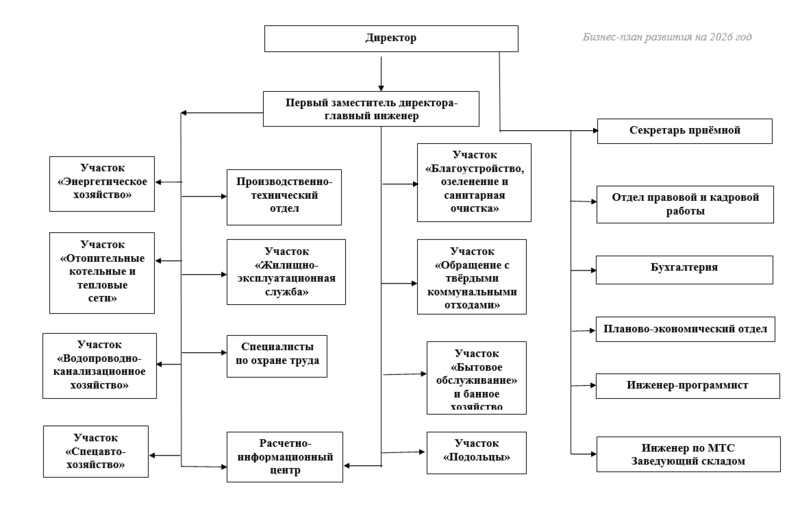
Предметом деятельности предприятия является текущее содержание и ремонт жилищного фонда, благоустройства и объектов коммунально-бытового назначения, оказание коммунальных услуг.
Главной целью деятельности является увеличение объемов и повышение качества оказываемых работ и услуг, получение максимальной прибыли за счет оптимизации затрат, модернизации и совершенствовании производства, развития системы управления предприятием, а также освоения рынка дополнительных платных услуг. Выполнение всех доведенных государственных социальных стандартов.
Основными видами экономической деятельности РУП ЖКХ являются:
- сбор, очистка и распределение воды;
- сбор и обрабока сточных вод;
- производство, передача, распределение и продажа пара и горячей воды;
- комплексные услуги по обслуживанию зданий;
- сбор неопасных отходов;
- деятельность по обеспечению физического комфорта (бани);
- деятельность по благоустройству и обслуживанию ландшафтных территорий;
- организация похорон и предоставление связанных с ними услуг;
- предоставление прочих индивидуальных услуг;
- прочие строительные работы, требующие специальных профессий.



















